学校首页
首页
学校动态
部门职责
新闻通知
通知公告
新闻动态
教学管理
政策解读
管理制度
师资培训
师生大赛
质量监控
教学督导
质量工程
产教融合
科研管理
教改科研
常用下载
课程建设
课程简介
教学团队
教学条件
教学大纲
教学课件
特色教案
视频资源
教学效果
教与学
学习资源
参考文献与教材
常见问题
首页
>
课程建设
>
精品课程
>
国际商务单证
>
教学课件
>
正文
教学课件
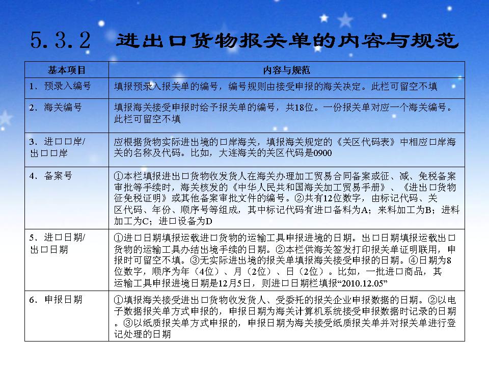
项目五 报关单的缮制与审核
发布日期:2014-07-14 浏览次数: